学校首页 首页 专业介绍 招生信息 就业信息 学籍管理 资料下载 办事指南
首页 > 招生政策 > 正文
2026年甘肃省普通专升本统一考试招生工作实施方案
发布时间:2026-03-03 15:49:34  阅读量:107

    为做好省普通高校高职(专科)升本科(以下简称普通专升本)统一考试招生工作,根据《关于做好2026年普通高等学校专升本考试招生工作的通知》(教学司函〔2025〕53号)和《2026年甘肃省普通高等学校高职(专科)升本科考试招生工作方案》(甘教学〔2025〕1号)(以下简称《方案》)有关要求,特制定本实施方案。

一、招生对象

(一)按国家计划招收的、具有甘肃省普通高校学籍的2026年应届高职(专科)毕业生。

(二)在甘肃省应征入伍,退役且完成普通高职(专科)学业的应往届毕业生(以下简称退役大学生士兵)。

(三)下列人员不得报名

1.因违反国家教育考试规定,被给予暂停参加高校招生考试处理且在停考期 内的人员;

2.因触犯刑法受到刑事处罚、尚在处罚期内的含缓刑期

3.思想政治品德考核不合格者。

二、招录方式

2026年甘肃省普通专升本继续实行专业类报考。实行免试招生和统一考试招生两种方式。

(一)普通专升本免试招生按照《2026年甘肃省普通高校高职(专科)升本科免试招生工作实施方案》执行。

(二)普通专升本统一考试内容包括文化素质和专业基础两部分,采取平行志愿招录方式。

1.文化素质。主要测试考生基本公共知识。考试科目包括计算机、英语、大学语文或高等数学,共3门。

2.专业基础。主要测试考生高职(专科)专业类基础知识的掌握情况,考试科目共分21类,具体内容详见专业基础能力测试大纲。

三、网上报名

2026年甘肃省普通专升本统一考试招生工作继续实行网上报名。符合报考条件的考生均须在规定时间内完成网上报名。

(一)上报名时间:3月258:30至2918:00。网上报名开始后,考生登录甘肃省教育考试院官网(https://www.ganseea.cn/),点击“办事大厅”,选择“普通高职(专科)升本科招生考试报名系统”,或点击“甘肃省国家教育考试综合管理平台”,选择“考生入口”,根据提示进行注册报名、上传照片、网上缴费等。报名时间截止后不再安排补报。

(二)考生上传照片要求:本人正面免冠彩色头像,头部占照片尺寸的2/3,背景颜色为白色,宽高应小于240×320(像素),且高不得小于宽,文件大小不得超过30K。

(三)按照高职(专科)专业二级类(除医药卫生类)与普通本科、职业本科招生二级专业相同或相近对应的原则进行报名,在同一专业大类内可以跨二级专业报考。医药卫生大类的考生须严格按照《高职(专科)和本科专业大类对照表》备注具体要求报考(详见附件2)。

(四)考生可选择在毕业学校所在地、户籍地或省内实习地参加考试。一经选定考区,不得更改。

(五)考生在网上报名时应仔细填写信息,认真核对,确认无误后进行下一步操作,确保信息真实有效,所填信息有误造成的一切后果由考生本人自行承担。

四、资格审核

资格审核时间:3月258:30至3118:00。

(一)省内应届毕业生(含建档立卡贫困户考生及退役大学生士兵)报考资格审核由生源院校负责。网上报名完成后,下载并打印《2026年甘肃省普通高校高职(专科)升本科统一考试招生报名表》交由生源院校有关部门进行报考资格审核(含思想政治品德考核)。录取工作结束后,由生源院校统一向录取院校提供相关审核材料。

(二)免试招生未被录取或放弃免试生资格的省外院校应往届毕业及省内院校往届毕业的退役大学生士兵,可参加普通专升本统一考试,报考资格审核由省教育考试院负责。网上报名时,上传的资料包括:退役证(退役证未载明应征入伍地信息的,还需提供应征入伍地征兵部门开具的“应征入伍通知单”或开具入伍地证明材料)、居民身份证、普通高职(专科)毕业证、学信网下载的教育部学历证书电子注册备案表或学历认证报告、应届毕业生提供教育部学籍在线验证报告等证明材料。

2026年3月退役的退役大学生士兵,若报名时不能提供退役证,须提供相关有效证明材料(如:服役部队开具的证明材料等),其他证明材料与前款相同。

退役大学生士兵录取后,须网上下载并打印《甘肃省普通高校高职(专科)升本科退役大学生士兵资格审核表》,经安置地县级退役军人事务部门审核盖章后,在入校报到时直接交学校存入考生档案

(三)按照“谁审核谁负责”的原则,资格审核部门要认真审核考生资格。

(四)考生资格审核不通过视为报名无效。

五、思想政治品德考核

(一)思想政治品德考核主要是考核考生本人的现实表现。

生源院校应对考生的政治态度、思想品德等在《2026年甘肃省普通高校高职(专科)升本科统一考试招生报名表》上做出全面鉴定,并对其真实性负责。对受过刑事处罚、治安管理处罚或其他违法违纪处理的考生,要提供所犯错误的事实、处理意见和本人对错误的认识及改正错误的现实表现等翔实材料,并对其真实性负责。

退役大学生士兵的思想政治品德考核意见由安置地县级退役军人事务部门签署。

(二)考生有下列情形之一且未能提供对错误的认识及改正错误的现实表现等证明材料的,应认定为思想政治品德考核不合格:

1.有反对宪法所确定的基本原则的言行或参加邪教组织,情节严重的;

2.触犯刑法、治安管理处罚法,受到刑事处罚或治安管理处罚且情节严重、性质恶劣,尚在处罚期内的

六、考试

(一)考试科目与计分办法。考试科目分为文化素质和专业基础。文化素质考试科目:计算机、英语、大学语文或高等数学,每科满分150分;专业基础考试科目:分21大类,每类(1个科目)满分150分。每科考试时间均为120分钟。

(二)考试大纲。省教育考试院负责统一公布文化素质和专业基础能力测试大纲。

(三)命题制卷。省教育考试院负责统一命题和制卷工作。

(四)考试时间。全省统一考试时间为4月18日、19日。具体考试时间与考试科目安排如下(北京时间):


(五)考点设置。考点设在市(州)。考试由各市(州)教育考试招生机构按有关规定组织实施,省教育考试院监督管理。

(六)报考资格审核通过后,在规定时间内登录报名系统打印准考证。准考证打印时间4月158:30至1918:00

七、评卷

试卷评阅工作在省高等学校招生委员会(以下简称省招委会)统一领导下,由省教育考试院负责组织。评卷工作遵循“坚持标准,公正准确,给分有理,扣分有据”的原则,严格执行参考答案和评分标准(细则),采取有效措施,组织好评卷、复核、登分、统计以及试卷保管等各环节工作。各学科组要加强复查,严格控制评分误差,确保评卷质量。

八、招生计划

我省2026年普通专升本招生计划以省教育厅下达的计划为准。其中,安排适量计划专项用于招收原建档立卡贫困家庭高职(专科)毕业生。招生院校通过省教育考试院官网(https://www.ganseea.cn/)填报招生计划,使用“甘肃省国家教育考试综合管理平台”进行计划的编制、上报、审核、汇总、调整等。院校编制“计划类型”建档立卡类和普通。每类招生专业按照省教育厅规定的专业大类选择,每个院校计划类型内可包含数量不等的专业。

九、志愿填报

评卷工作结束后,根据考生成绩及招生计划数划定各本科专业大类招生录取控制分数线。5月公布考生考试成绩和各本科专业大类控制分数线。考生登录省教育考试院官网(https://www.ganseea.cn),点击“信息查询”,选择“专升本考试”进行成绩查询。

填报志愿时间:5月148:30至1518:00,填报网址:报名网址考生须按照报考时选定的本科专业大类填报志愿,即参加考试所考本科专业大类科目对应院校及专业填报。跨专业大类填报的志愿视为无效。填报志愿分两个批次同时填报

第一批次:建档立卡志愿。经毕业院校审核,确定为建档立卡贫困户的考生方可填报,其他考生填报本批次志愿无效。本批次实行平行志愿,设置9个院校志愿,每院校志愿设置6个专业1个服从专业调剂选项未完成的招生计划实施一次征集志愿。

征集时间:5月19日8:30至18:00。征集志愿,原填报建档立卡志愿自动失效,录取程序将按最新征集的建档立卡志愿投档。征集志愿录取后,未完成的建档立卡类计划转为普通类计划。

第二批次:普通志愿。符合条件的考生均可填报。建档立卡贫困户考生在第一批次及第一批次征集志愿中未被录取第二批次志愿继续有效已被录取的,其第二批次志愿自动失效。

本批次实行平行志愿,设置9个院校志愿,每院校志愿设置6个专业1个服从专业调剂选项未完成的招生计划实施一次征集志愿。

征集时间:5月25日8:30至18:00。征集志愿,原填报普通类志愿自动失效,录取程序将按最新征集的普通类志愿投档。

考生须在规定的时间内填报志愿,过期一律不再补报。

十、录取工作

录取工作在省招委会的统一领导下,由省教育考试院和各招生院校组织实施。录取工作实行“学校负责、省教育考试院监督”的录取体制。

投档原则分数优先,遵循志愿,一轮投档的平行志愿投档原则投档。即按考生排序成绩分类别从高分到低分排定位次,然后按位次优先的原则,根据考生平行志愿的自然顺序从前到后进行检索,一经检索到计划未满额的学校,即向该校投档。

(二)免试生投档根据招生院校公布的专业能力测试办法执行

(三)投档成绩排序方法。由考生文化素质及专业基础成绩之和组成排序成绩,分数由高到低排序。当排序成绩相同时,按考生专业基础、大学语文或高等数学、计算机及英语科目成绩顺序排序。

(四)考生登录省教育考试院官网(https://www.ganseea.cn),点击“信息查询”,选择“专升本考试”进行录取查询。

第一批次录取结果查询时间:5月18日18:00;

第一批次征集志愿录取结果查询时间:5月21日18:00;

第二批次录取结果查询时间:5月24日18:00;

第二批次征集志愿录取结果查询时间:5月27日18:00

(五)征集志愿录取

第一批次与第二批次征集志愿录取可根据招生计划及考生报考情况适当降分,最低可在控制分数线下20分以内(含20分)投档录取。

十一、收费标准及经费保障

依据《关于理顺和调整我省教育考试收费标准的通知》(甘发改价格〔2023〕523号)有关规定执行。实行网上报名缴费。考生报名时须缴纳报名考试费,收费标准为每生每科50元。普通专升本统一考试按报考4科收取。招生学校按录取人数每生80元标准向省教育考试院缴纳录取费。

按照《关于甘肃省国家教育考试学历考试收费分成的批复》(甘财教〔2023〕47号)规定,收费标准:每生每科50元。分成比例:省级20元/科,市(州)30元/科。

十二、体检

(一)普通专升本招生考生身体健康状况检查标准,按教育部、原卫生部、中国残疾人联合会颁布的《普通高等学校招生体检工作指导意见》和人力资源社会保障部、教育部、原卫生部《关于进一步规范入学和就业体检项目维护乙肝表面抗原携带者入学和就业权利的通知》执行。

(二)各招生院校要会同当地卫生健康部门做好体检工作。具体体检工作由各招生院校根据考生录取后实际情况确定。

(三)考生的体检须在指定的二级甲等以上医院或相应的医疗单位进行,主检医师应由具有副主任医师以上职称、责任心强的医生担任,应对考生身体健康状况作出相应的、规范准确的体检结论,并对其真实性负责。非指定的医疗机构为考生出具的体检结论无效。

十三、工作要求

(一)积极做好考试招生宣传。各生源院校和招生院校要高度重视普通专升本考试招生工作,积极主动广泛宣传各项政策规定,动员符合条件的考生踊跃报考。

(二)确保考试招生公平公正。要采取有效措施,严把考生资格审查关。各地组考部门要认真扎实做好考试组织管理工作,严肃考风考纪,狠抓安全保密,确保录取公平公正。对考试招生工作中弄虚作假、徇私舞弊、失职渎职等行为要进行严肃的责任追究,按照有关规定从严处理,切实维护广大考生的切身利益,确保2026年我省普通专升本考试招生各项工作圆满完成。

十四、其他事项

(一)已录取的考生,在本科高校入学报到前未取得高职(专科)毕业证书或受到处分的,取消其录取资格;退役大学生士兵未正常退役并取得退役证,取消其录取资格。

(二)申请参加考试合理便利的,参照《2025年普通高等学校招生工作规定》等有关规定执行。考生应于报名阶段向报考点(应届毕业生向就读学校)申请,省教育考试院根据报考点意见,形成《告知书》送达申请人,并通知组考单位,以便提前做好安排。

2026年考试命题使用2025年版大纲。即:2025年甘肃省普通高校高职(专科)升本科统一考试大纲(英语+计算机)、(大学语文)、(高等数学)、(专业基础能力测试)。

未尽事宜按照《方案》执行。

 

附件:1.2026年甘肃省普通高校高职(专科)升本科统一考试招生工作进程表

2.高职(专科)和本科专业大类对照表

      

附件1

2026年甘肃省普通高校高职(专科)升本科统一考试招生工作进程表  

 

附件2

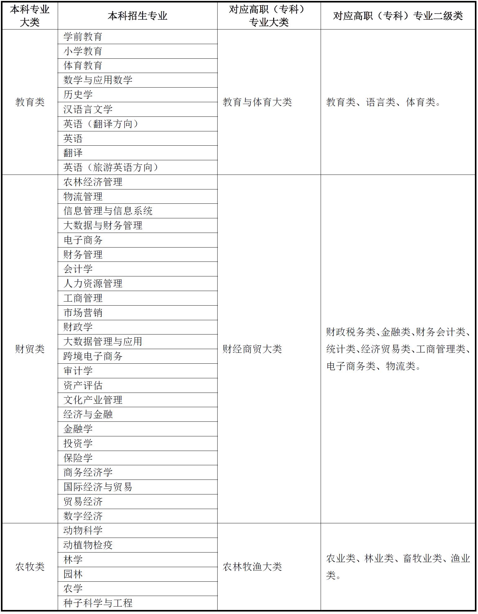
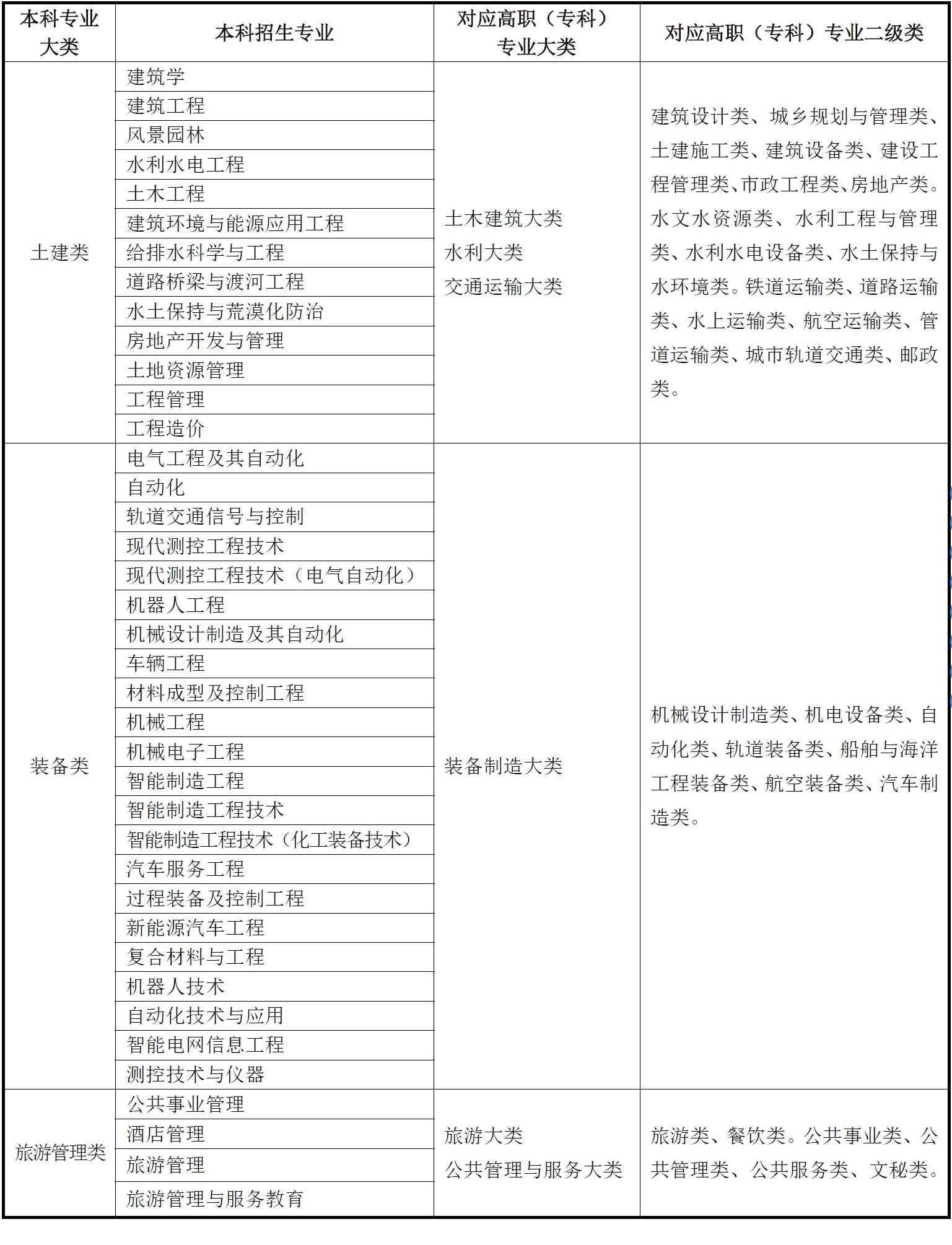
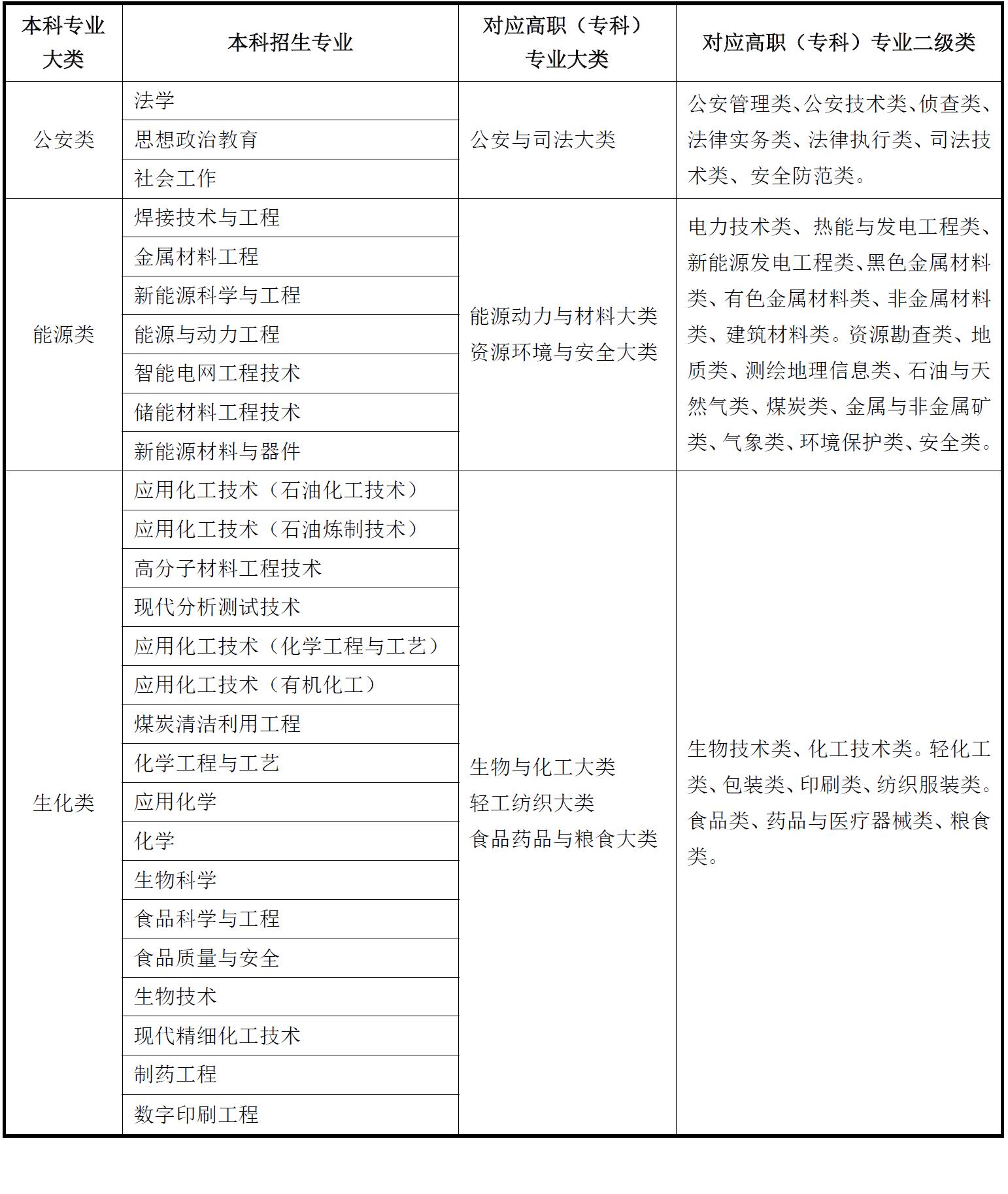
高职(专科)和本科专业大类对照表

备注:1.高职具体专业可查阅教育部印发的《职业教育专业目录(2021年)》。

2.报考医学类本科专业时,对高职(专科)专业相同或相近的具体要求:

1)护理学:护理类(护理、助产);

2)助产学:护理类(护理、助产);

3)临床医学:临床医学类(临床医学);

4)药学:药学类(药学)和药品与医疗器械类(药品生产技术、药品质量与安全、药品经营与管理);

5)医学检验技术:医学技术类(医学检验技术、卫生检验与检疫技术);

6)康复治疗学:康复治疗类(康复治疗技术、言语听觉康复技术、中医康复技术);

7)医学影像技术:医学影像技术;

8)中药学:中医药学(中药学);

9)中医学:中医药学(中医学、藏医学、中医骨伤、针灸推拿);

10)针灸推拿学:中医药学(针灸推拿、中医学);

11)应用心理学:医药卫生大类专科专业均可报考。

    3.军事院校全日制高职(专科)毕业生按照专业人才培养方案,由省教育考试院(省招委会办公室)核定其专业划入高职(专科)专业大类及二级类。


分享到:
©酒泉职业技术学院招生就业处

邮编:735000 联系电话:0937-2688169 0937-2689631 传真:0937-2689631

Copyright ◎酒泉职业技术学院招生就业处 版权所有