




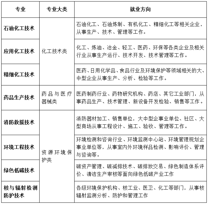
化工学院化工类专业有30多年的办学历史,现有在校生1500多人,开设应用化工技术、石油化工技术、精细化工技术、药品生产技术、环境工程技术、消防救援技术、绿色低碳技术、核与辐射检测防护技术等8个专业;应用化工技术专业是酒泉职业技术大学第一批本科专业之一,是国家示范院校和骨干院校建设项目重点建设专业,是甘肃省优质高等职业院校特色专业;累计培养化工人才8000余名。

化工学院现有专任教师57人,其中教授4人,副教授16人,讲师22人;具有硕士研究生学位48人、博士硕士研究生学位2人,在读博士5人,双师素质教师40人。应用化工技术专业教学团队为甘肃省优秀教学团队;教师技能大赛获甘肃省教师教学能力大赛一等奖2人、二等奖6人、三等奖8人,甘肃省职业能力大赛班主任能力大赛二等奖1人,甘肃省高校辅导员大赛三等奖2人;学生技能大赛获国家级团体三等奖1项、省级团体二等奖2项、三等奖6项,个人特等奖1人;拥有甘肃省教育厅教学成果奖1项;学院院级教学成果奖10余项;主持并完成省级科研课题11个,市级、院级课题15项,在国家级、省级、院级刊物上发表教研和科研论文200余篇;建成化工教职委精品课程1门、省级精品资源共享课2门、学院精品资源共享课10门;出版教材20部,自编讲义8部。
按照实验实训室标准化要求,先后投入1200余万元建成校内化工实训基地1个,总建筑面积达4200平方米,内含无机、有机、物化、分析、化工单元操作、管路拆装、化工仿真、化工微反工艺、化工综合生产、分光光度、色谱、油品分析、仪表自动化、消防、水处理、制药、化工特种作业等实验实训室33个;实训设备台套数450余台套,实训工位800余个,除能满足实训教学、企业培训、技能鉴定外,还与甘肃省化工研究院合作共建了分析检测中心,承担甘肃省精细化工重点实验室项目,目前已开展产教融合、校企合作项目55个。建立玉门石油管理局炼化总厂、新疆广汇集团、联邦制药、福建申远新材料有限公司等校外实训基地70多个,完善的校内外实训基地完全满足教学需求。
多年来,化工学院始终坚持以服务为宗旨,以就业为导向,围绕化工、制药类企业岗位需求,探索和完善了“两段双轨”人才培养模式,制定了符合社会需求的人才培养方案,构建了以岗位能力为核心的“平台+方向”课程体系,优化了突出技能培养的课程内容,采用了以学生为中心的“翻转课堂”、“理实一体化”、“混合式教学”等教学模式,推广了 “滚雪球法”、“站点式教学法”、“思维导图法”新型教学方法,形成了“突出能力、强化素质、理论够用、实践为重”的专业人才培养理念。
